当前浏览器版本太低,请更新至最新版本,或切换其他常用浏览器:谷歌浏览器火狐浏览器Edge浏览器
UG商城,一站式PCB设计、PCB、元器件、PCBA和PECVD在线下单交易平台
Jerry:135 4412 8719
邮箱:sales@ugpcb.com

解密“电子工业之母”:PCB技术演进、市场格局与未来增长动力深度剖析

作者:UG商城 发布时间:2025/12/30 16:22:58

引言:万物互联的基石——无处不在的PCB

倘若将现代电子设备比作一个生命体,那么中央处理器是其大脑,传感器是其感官,而PCB(印制电路板),无疑是承载所有生命活动的“神经网络”与“骨骼系统”。这块看似普通的板材,通过精密的线路网络,实现了数以亿计电子元器件间的电气连接与机械支撑,因而被誉为“电子工业之母”。从智能手机的纤薄机身到数据中心高速运转的服务器,从电动汽车的智能座舱到航天器的精密控制系统,PCB的身影无处不在,其技术演进直接定义了电子产品的性能边界。

当前,在人工智能、高性能计算和5G通信的浪潮下,电子产品正向更高密度、更高速度、更高可靠性的方向疾驰。这对其核心载体——PCB提出了前所未有的挑战,也催生了巨大的产业升级机遇。本文将深入产业链条,为您剖析PCBPCBA(印制电路板组装) 的技术脉络、市场格局与未来增长极。

第一章:技术纵深——从PCB基础分类到高端工艺演进

PCB的世界并非千篇一律,其复杂的产品矩阵是为了满足不同电子产品的特定需求。传统的分类方式,如按层数分为单面板、双面板、多层板,或按物理特性分为刚性板、挠性板(FPC、刚挠结合板,已广为人知。然而,真正的技术分水岭在于“密度”与“集成度”。这直接催生了HDI(高密度互连)板IC载板两大高端品类。

HDI板:微型化革命的引擎

HDI板通过采用微盲孔、埋孔技术,实现导线间距和孔径的极致缩小。根据IPC-2226标准,HDI板的线宽/线距通常小于100微米,孔径小于150微米。其核心价值在于,在更小的空间内承载更复杂的电路,是智能手机、轻薄笔记本电脑、高端摄像模组等消费电子的不二之选。Prismark预测,2024-2029年,HDI板产值的年复合增长率(CAGR)将达到6.4%,持续高于行业平均水平。

IC载板:芯片与板卡的“翻译官”

如果说普通PCB是城市道路网,那么IC载板就是芯片这座“摩天大楼”与外部世界连接的超高密度立交桥。它直接搭载半导体芯片,负责实现高速信号传输、散热和物理保护。随着芯片制程不断微缩、I/O数量暴增,对载板层数、布线密度和材料性能(如低损耗介质)的要求呈指数级增长。Prismark数据显示,IC载板是目前产值仅次于多层板的第二大品类,占比约17%,且未来五年CAGR预计为7.4%,是驱动PCB产业向高端化演进的核心动力之一。

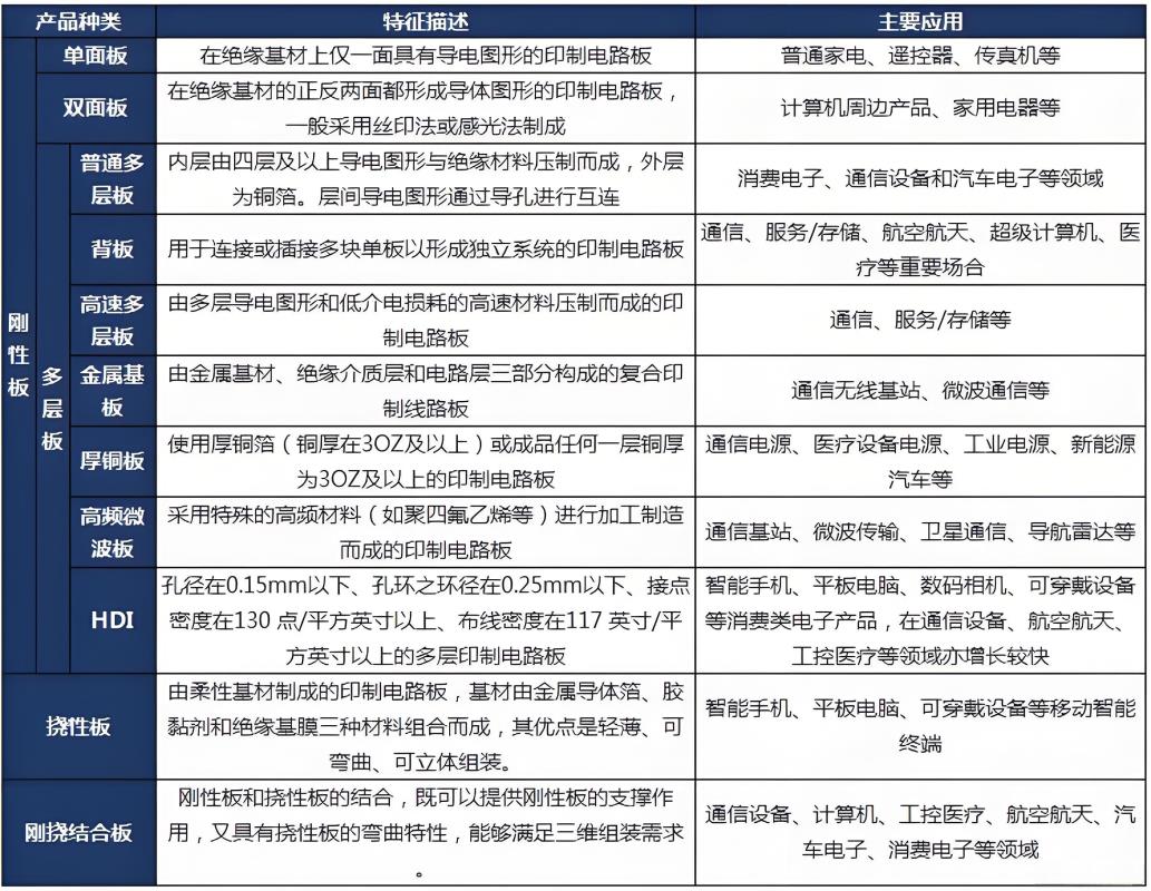
    PCB板的种类、特征及应用

    第二章:PCB成本洞察与市场引力——数据驱动的产业脉搏

    理解PCB产业,必须洞察其成本结构与下游需求的动态变化。

    1. 成本之锚:原材料的价格传导链

    一份典型的PCB制造成本构成中,直接材料成本占比高达50%。其中,覆铜板(CCL)又是最主要的材料,占比超过一半。覆铜板的主要原材料——铜箔、环氧树脂和玻璃纤维布的价格,尤其是铜价的波动,会形成“原材料→覆铜板→PCB”的显著价格传导效应。这意味着,顶尖的PCB制造商不仅需要精湛的工艺,还需具备强大的供应链管理能力和成本转嫁能力。

    2. 需求引擎:从消费电子到AI算力的范式转移

    过去十年,手机和PC是PCB需求的两大支柱。然而,当前增长曲线正在重塑。根据Prismark对2024年下游应用的统计,虽然消费电子占比依然显著,但增长势头最强劲的领域已经转向服务器/数据存储。这背后的核心驱动力,正是全球数字化转型和人工智能爆发所带来的海量算力需求。

    AI服务器、高速交换机和数据中心内部,需要大量采用高层数、高频高速、大尺寸的PCB。例如,一片高端AI服务器主板可能使用20层以上的多层板,并严格要求其信号完整性。Prismark预测,2024-2029年,18层以上超多层板的CAGR将高达15.7%,一骑绝尘,清晰指明了未来高端PCB市场的黄金赛道。

    PCB板的成本构成

    第三章:格局与未来——分散竞争下的中国力量与AI新周期

    1. 全球格局:东升西落,中国主导制造

    自2006年成为全球最大PCB生产地以来,中国大陆在全球供应链中的地位持续巩固。Prismark 2024年数据显示,中国大陆地区PCB产值达412.13亿美元,占全球总产值的56%。然而,行业竞争格局极为分散。全国拥有超过1800家PCB企业,市场集中度较低。这源于行业高度定制化的特性:不同企业深耕于不同的产品细分领域(如汽车板、医疗板、通信板)和客户生态。全球前十的厂商,如鹏鼎控股(臻鼎)、东山精密、深南电路、UG等,凭借技术、规模和客户优势占据领先地位,但合计份额仍不足全球总产值的50%。


    PCB应用及市场占比


    2. 周期与曙光:穿越库存低谷,迎接AI浪潮

    2023年,行业经历了库存调整和需求疲软的双重压力。但至2024年底,这一周期已进入尾声。随着库存水位回归健康,加之AI应用从训练向推理端加速渗透,一个由技术创新驱动的新增长周期正在开启。Prismark预计,2024年全球PCB总产值将恢复至735.65亿美元,同比增长5.8%,并将在2029年稳步增长至约946.61亿美元

    这对于寻求合作的电子品牌方而言,意味着一个关键窗口期:现在是重新评估和锁定具有高端PCB(如高频高速板、HDI、IC载板)和复杂PCBA制程能力的战略供应商的最佳时机。优秀的供应商不仅能提供符合IPC-A-600(PCB可接受性标准)和IPC-A-610(电子组装可接受性标准)的高质量产品,更能从前端设计(DFM)开始协同,共同攻克高速、高散热、高可靠性等设计挑战。

    结语:在精密与变革中寻找确定性

    PCB行业,这个看似传统的制造领域,正站在由AI、5G和新能源革命所点燃的技术爆发点上。其发展逻辑已从单一的规模驱动,深刻转向“技术密度”与“应用深度”的双轮驱动。对于行业参与者,无论是致力于技术创新的制造商,还是寻找可靠伙伴的品牌方,理解高端化趋势、锚定增长市场、建立基于深度技术协同的供应链关系,将是穿越周期、赢得未来的关键。

    当您下一次审视手中的智能设备或规划下一代电子产品时,不妨思考其背后那片精密而复杂的PCB——它不仅是电路的载体,更是这个智能时代创新步伐最真实的映照。如果您正在为下一代产品寻找能够驾驭高端PCB设计PCBA制造的合作伙伴,深入的技术对话与供应商评估现在就该提上日程。